学校主页
一网通入口
首页
招生信息
招生信息
招生章程
招生政策
历年录取
招生计划
单独招生
服务指南
下载专区
学校位置
智慧招生
新生报到系统
学校主页
一网通
首页
招生信息
招生信息
招生章程
招生政策
历年录取
招生计划
单独招生
服务指南
下载专区
学校位置
智慧招生
新生报到系统
您所在的位置:
首页
单独招生
单独招生
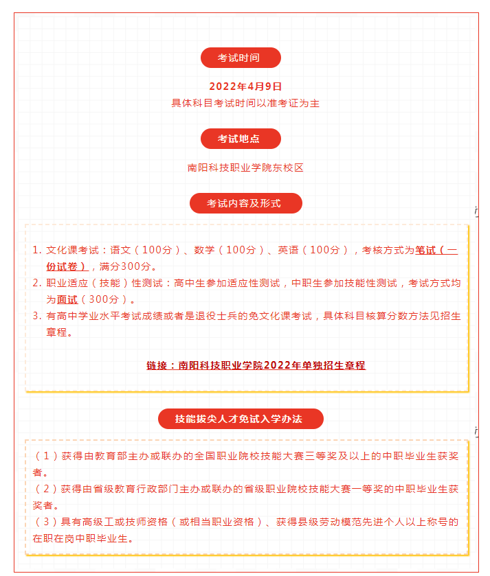
南阳科技职业学院2022年单招招生指南
|
作者: 齐博
|
来源:南阳科技职业学院招生办微信公众号
|
日期:2023-02-17
|
访问量: